Séquence d’authentification des messages
Découvrez comment les différentes authentifications de messager sont traitées dans Sophos Email Security.
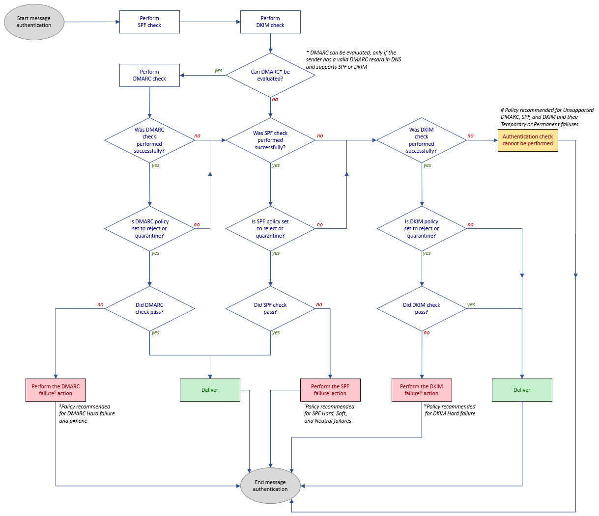
L’authentification des messages comprend trois vérifications : DMARC, SPF et DKIM, exécutées dans cet ordre précis. La vérification DMARC dépend des vérifications SPF et DKIM. DMARC peut uniquement être évaluée si l’expéditeur a un enregistrement DMARC valide dans DNS et prend en charge la vérification SPF ou DKIM. Pour effectuer la vérification DMARC, les vérifications SPF et DKIM sont effectuées, quelles que soient les options d’échec configurées dans la stratégie. Si ni la vérification SPF ni la vérification DKIM ne réussit, la vérification DMARC échoue elle aussi.
Si votre stratégie de sécurité des messageries applique des actions de Quarantaine ou de Rejeter aux vérifications DMARC, SPF et DKIM, et que l’email passe toutes ces vérifications, les vérifications d’anomalie d’en-tête ne seront pas traitées et l’email sera envoyé.
Si DMARC, SPF ou DKIM échoue, l’action Quarantaine ou Rejeter s’applique et le processus ne se poursuit pas.
Si plusieurs conditions de type échec sont configurées, Sophos Email les vérifie de haut en bas et applique la première correspondance.
Retrouvez plus de renseignements sur les vérifications ci-dessous :
Organigramme de l’authentification des messages
L’organigramme suivant indique l’ordre dans lequel ces authentifications de message sont effectuées dans différents scénarios et ce qui se passe lorsque chaque authentification de message réussit ou échoue.
Remarque
Vous pouvez cliquer sur l’image pour ouvrir une version à résolution supérieure.
Tableau de décision de l’authentification des messages
Le tableau de décision suivant indique les actions effectuées pour chaque combinaison de paramètres de stratégie et de résultats de vérification.
Remarque
Vous pouvez cliquer sur l’image pour ouvrir une version à résolution supérieure.

